金属熔体电磁净化技术研究进展

张小新1,2,王 江1,2,任忠鸣1,2

(1.上海大学省部共建高品质特殊钢冶金与制备国家重点实验室,上海200444;2.上海大学材料科学与工程学院,上海200444)

摘 要:电磁净化技术是利用金属熔体与非金属夹杂物导电率不同,所受电磁力不一致的原理来实现夹杂物去除的一种新型金属熔体净化技术。 本文介绍了金属熔体电磁净化技术在国内外的发展现状,主要对传统金属熔体净化方法、金属熔体内常见夹杂物种类与特征、电磁净化原理、电磁净化技术类别以及电磁净化效率影响因素等5 个方面进行了综合分析与对比。 最后,对金属熔体电磁净化技术的未来研究方向提出自己的见解。

关键词:电磁净化;电磁分离;夹杂物;非金属夹杂物;金属熔体

金属中的夹杂物会破坏基体的连续性,诱发金属内部裂纹,严重影响金属的综合力学性能和使用寿命。 随着工业的发展,一方面高端科技领域对金属的性能要求越来越高,例如,轴承钢、飞机起落架用钢、铝合金、镁合金及电子领域用高纯金属材料等都需严格控制夹杂物的含量、种类、形状、尺寸以及分布;另一方面,金属废料再利用是处置大量工业固废,应对金属矿资源短缺,以及实现“双碳”目标的重要措施, 而再生金属中夹杂物的去除是决定其能否推向市场应用的重要技术难点之一。因此,金属纯净化技术的发展是当今工业发展的重要基石。 工程上传统的金属除杂方法主要包括过滤、重力沉降、吹气及添加熔剂等[1]。 这些方法杂质去除效率不高,尤其细小夹杂物和液态夹杂物的去除效果较差, 稳定性不好,无法满足净化需求,同时还存在环境污染及能源浪费的问题,如表1 所示。因此,探索更加高效、清洁的新型金属熔体净化技术意义重大, 而利用电磁场来净化金属熔体,即电磁净化技术,是近年来发展的一种新型夹杂物去除技术,具有一定发展潜力。

表1 主要传统金属熔体夹杂物去除方法
Table 1 Main traditional separation technologies of inclusions in molten metals

方法原理优点缺点环境影响应用方式泡沫陶瓷过滤器(CFF)深层过滤;滤饼过滤方便使用; 更换快速,成本低;具有整流作用小夹杂物过滤效率低且不稳定;>15 μm的夹杂物去除效率为40%~95%铸型内置过滤深床过滤器(DBF)深层过滤刚性介质过滤器(RMF)滤饼过滤过滤效果与稳定性比CFF 好; 使用寿命长;处理量大细小夹杂去除比CFF好;10~25 μm 的夹杂的去除效率可达90%过滤器制造过程中存在环境污染; 废弃过滤片难于处理成本高;需加热装置;运行维护复杂;合金种类有限制在线连续处理对熔体流动阻力大,易于堵塞;运行成本高;过滤合金量有限在线连续处理气体精炼(旋转除气)气泡浮选除氢效果好合金元素易烧损;只对>30~40 μm 的夹杂物有效;去除效率约55%,且不稳定如使用氯气会引起环境污染和腐蚀; 气体消耗量大,且不能回收在线连续处理熔体静置重力沉降操作简单仅对>90~100 μm 的夹杂有效,效率低无炉内处理可同时进行净化、变熔剂精炼旋转喷吹气泡浮选,熔剂吸附质、细化等熔体处理形成盐类夹杂,污染熔体使用熔剂会造成环境污染; 产生喷射熔剂熔剂吸附熔体和熔剂接触性好,可降低熔剂用量去除小夹杂物的效果缺少验证的废渣和处理后的熔剂难于处理炉内处理;在线连续处理

电磁净化技术是有效去除金属熔体中微小夹杂物的一种新型技术,与传统夹杂物去除技术相比,具有高效、稳定、清洁的优点,且可实现熔体的在线连续处理[2]。 该技术的原理是在电磁场作用下,非金属夹杂物和金属熔体因电导率不同所受的电磁力不一致,从而使非金属夹杂物相对熔体发生定向迁移,即实现分离。 电磁净化技术具有以下优势[3]:可有效去除与金属液密度相近而难以靠上浮或沉积方式去除的非金属夹杂物,因为两者的电导率总是相差很大; 能有效去除金属液中微米级甚至液态夹杂物,在常见金属(如钢[4-7]、铝[8-13]、镁[14-15]、铜[16]等)中,较难去除的夹杂物主要是密度与金属液接近,尺寸细小的夹杂物,尤其在镁熔体中,夹杂物不但与金属液密度接近,大多数还呈液态,从而导致传统过滤除杂效果差。 熔体中夹杂物受到的电磁挤压力与熔体所受到的电磁力呈正相关,理论上,只要电磁力足够大,电磁净化技术就可以去除任何颗粒大小的夹杂物。 根据夹杂物的去除方式,电磁净化技术可分为2 种:一种是通过电磁力直接驱动夹杂物定向运动,使其迁移至容器顶部或者侧面直接去除,属于该方式的电磁净化技术包括正交电场-稳恒磁场、交变电场或磁场及行波磁场等。 由于夹杂物所受电磁挤压力与其尺寸成正比,因此,在电磁净化过程中,对小于10 μm 的夹杂物颗粒,其所受电磁力较小,分离效果较弱[2]。 第二种是利用电磁力促进夹杂物的碰撞聚合, 从而生成尺寸较大的颗粒团簇,这些团簇因易于上浮而实现分离,电磁振荡技术就属于该技术思路。 本文从金属中常见的夹杂物种类与特征、电磁净化原理、电磁净化技术分类以及净化效率影响因素4 个方面对金属熔体电磁净化技术的研究现状进行了汇总分析,可为该技术的进一步发展提供参考。

1 金融熔体中常见的夹杂物

金属在制备过程中可能从外界引入或在金属熔体内部产生各种夹杂物。 这些夹杂物会破坏基体的连续性,减小基体的有效作用面积,增加裂纹萌生趋势,从而降低金属的力学性能。 例如,金属零件在高周循环载荷下, 其内部微裂纹容易在夹杂物附近萌生扩展,并最终导致零件失效[17];钢中夹杂物的成分、形状、含量、分布等因素对其力学性能和疲劳性能都具有严重影响[18]。 因此提高金属的性能就需对夹杂物的含量、尺寸、化学成分、形态及分布等进行严格控制。 本文以钢、铝及镁熔体为例,归纳了这3 种金属熔体中常见的夹杂物种类与特征, 详见表2[6,7,19]、表3[8]及表4[15]

表2 钢液中常见夹杂物[6-7,19]
Tab.2 Common inclusions in molten steel[6-7,19]

种类化学式形态性质来源氧化物简单氧化物:FeO、Fe2O3、Al2O3、SiO2、MnO、MgO、Cr2O3复杂氧化物:MnO-FeO-Al2O3、FeO-Cr2O3、mCaO-nAl2O3多面体状、球状、层状、团簇等脆性夹杂物(除SiO2)氧化或脱氧反应; 钙处理;镁处理硫化物FeS、CaS、MnS、Ce2S3主要以球形或纺锤形弥散分布在基体中,部分以链状或棒状形式聚集分布在晶界处,还有以多面体或鱼骨状的形式存在高延展性, 属于塑性夹杂物;易使钢产生热脆钙处理或脱硫反应(碳)氮化物AlN、ZrN、TiN、BN、VN、V(C,N)、Ti(C,N)点状、球状脆性钢液与空气接触磷化物、磷酸盐 Fe2P、Fe3P、FeP CaO-P2O5析离状态,呈液态随意特性脆性;易使钢产生冷脆渣-金界面脱磷反应硅酸盐2MnO-SiO2球状,较宽范围形态比(一般不小于3)高延展性; 条带状分布在基体内在出钢、 浇铸等过程中,夹杂来不及上浮

表3 铝合金熔体中常见夹杂物[8]
Tab.3 Common inclusions in molten Al alloys[8]

种类化学式密度/g·cm-3形态尺寸/μm含量/10-4 wt.%来源Al2O33.97颗粒膜0.2~30.0(颗粒)10~5 000(膜)MgO3.58颗粒膜0.1~5.0(颗粒)10~5 000(膜)MgAl2O43.60颗粒膜0.1~5.0(颗粒)10~5 000(膜)SiO22.66颗粒0.5~5.0碳化物Al4C32.36颗粒0.5~25.02~12高温铝热反应SiC3.22颗粒——硼化物TiB24.50颗粒簇1~3010~100(晶粒细化),<1(未晶粒细化)氧化物6~16氧化反应,耐火材料B 作为胚料提高导电性AlB23.19颗粒0.1~3晶粒细化剂使用不当氮化物AlN3.26颗粒膜10~503~12高温铝热反应渣Al(FeMnCr)Si>4.00颗粒1~50—初生金属间化合物

表4 镁合金熔体中常见夹杂物[15]
Tab.4 Common inclusions in molten Mg alloys[15]

类型物质非金属夹杂物氮氧化物:MgO、Mg3N2;氯化物:NaCl、KCl、CaCl2 等;铝钙基碳化物:Al4C3、CaC;镁基硫化物和镁铝基氟化物:MgS、AlF3、MgF2、MgSO4 等金属夹杂物α-Fe 粒子;锰-铁金属化合物:Fe2(Si,B)、MnAl6、(Fe,Mn)3Si、Fe3(Al,Si)、(Fe,Mn)5Si3 等;有害元素Ni、Co、Cu 等气体夹杂H2

2 电磁净化原理

电磁分离最早是由Gates(通过施加相互正交的电场和磁场)应用于矿物中金、银等贵重金属的分离[20]。Kolin[21]于1953年,Leenov 等[22]于1954年率先研究了导电流体中颗粒的运动规律,结果表明,电磁场对在导电流体内部的颗粒有力的作用,如图1[23-24]所示, 且该力可以驱动电导率不同的颗粒沿不同的方向运动。他们对该现象进行了机制解释,奠定了电磁净化的理论基础。 1961年,Verte 将这一原理首次应用于金属熔体的净化[25]。随后,El-Kaddah 等[26-27]使用含有Al2O3 颗粒的铝熔液进行实验, 结果证实了交变磁场也可以使夹杂发生迁移。 Vives 等[28]、Marty等[29]分别在1981、1983年开展了金属熔体中夹杂物的电磁分离理论和实验研究。 之后,电磁净化从数值模拟、物理模拟以及实验方面被大量研究。

图1 电磁场作用下导电流体内夹杂物受力和电磁分离示意图,其中σf、σp 分别为流体和夹杂颗粒的电导率[23-24]
Fig.1 Schematic diagrams of the force exerted on the inclusion in electric conductive fluid and the electromagnetic separation of the inclusion,σp and σf representing the electric conductivities of fluid and inclusions respectively[23-24]

1953年,Leenov 等 [22]在实验的基础上总结发现, 在直流电流和稳恒磁场作用和低流场速度下,球形颗粒所受到的单位体积电磁挤压力Fp 为:

式中,dp 为金属颗粒粒径;σp 和σl 分别为非金属夹杂物颗粒和熔体的电导率;Fe 为流体受到的电磁体积力。 当夹杂物为完全绝缘材料,即σp=0 时,式(1)可简化为:

由式(2)可知,电磁挤压力与电磁体积力方向相反,大小呈正相关。

随后,Sellier[30]研究了夹杂物颗粒的形状对其所受电磁力的影响,结果表明,不同形状的夹杂物颗粒所受的力为在式(2)中乘以非球形颗粒的形状系数ξ:

金属液中的夹杂物会同时受到电磁排斥力(粘滞阻力Fd=3πμdpVpr[31],其中,Vpr 为夹杂物的相对运动速度)的共同作用。 令两者相等,即可得到夹杂的最终迁移速度:

式中,μ 为熔体动力黏度。

而只在静置的条件下,夹杂物由与金属液的密度差产生的最终重力运动速度为[30]

式中,Δρ 为夹杂物与金属液的密度差,g 为重力加速度。

将上述式(4)和(5)相比得:

以A1-A12O3 熔体体系为例来对比夹杂物颗粒在电磁和重力作用下所能达到的最终迁移速度的大小。 设磁感应强度为11×10-3 T,电流密度为6×106 A/m2,A12O3 颗粒密度取1.2×103 kg/m3,g 取10 m/s2,则式(6)的比值约为4,且与夹杂物的大小无关。因此,电磁作用可以使金属熔体中的非金属夹杂物的运动速度大幅增加,从而提高净化效率。

3 电磁净化技术分类

电磁力可通过通入熔体的电流与所加载的磁场之间的相互作用或利用电磁感应的原理产生, 既可以是恒定的,也可以是变化的。根据电磁力的产生方式, 电磁净化技术可分为正交直流电场+稳恒磁场、交变电流或交变磁场、行波磁场、旋转磁场以及复合磁场(交变磁场-交变电流、交变电流-稳恒磁场及行波磁场-旋转磁场)等。

3.1 正交直流电流+稳恒磁场

施加相互正交的稳恒磁场和直流电流是最直接,应用最早的一种电磁净化方案。该技术原理如图2 所示。 将1 根或多根陶瓷管水平放置于恒定磁场中,且与磁场方向相互垂直,液态金属从陶瓷管中流过,并给液态金属通入直流电流,液态金属则受到电磁力的作用。由电磁净化原理可知,液态金属内的夹杂物颗粒将受到与金属熔体所受电磁力相反的电磁挤压力而向管壁一侧迁移,并最终实现分离。 Marty和Alemany[29]以水银作为金属熔体,用水滴来模拟熔体中的非金属夹杂物, 实验验证了该技术对水银中水滴的分离效果。 这种方案具有电流和磁场施加方便, 电磁力易于调控, 且不存在电磁场耦合的优点;但同时需要在熔融金属中插入电极,该电极对熔体会产生浸渍污染,同时分离器端部电流和磁场分布不均会导致金属熔体产生大尺度回流或涡流,破坏夹杂物的定向迁移, 严重降低夹杂物的去除效率。 金属熔体中的对流可通过减小管径的方式进行适当抑制,但这种方式严重限制了产能。 此外,该技术对尺寸小于50 μm 夹杂物的分离效率低,而且电极与液态金属接触电阻大,局部会产生很大的热效应,影响熔体温度分布。

图2 正交直流电流与稳恒磁场去除夹杂物的原理[31]
Fig.2 Principle of inclusion separation under DC electric field with crossed steady magnetic field[31]

3.2 交变电流或交变磁场

Tanignchi 和Brimacombe[33]首先从理论上论证了采用交变电流来实现夹杂物分离的可行性。 中间包感应加热炉是该方案的一个典型应用。 液态金属流过中间包感应加热炉中的分离器时,对液态金属沿轴向施加大交变电流,此电流会与其感生的交变磁场作用对金属液产生指向轴心的电磁力, 而不导电的夹杂物则受反方向挤压力向四周的管壁移动而分离,如图3(a)所示。 该技术不需向熔体中插入电极,因此不会对熔体产生污染,且可直接采用工频电源,不需要提供外加磁场。但为了有效去除1~20 μm 的细小夹杂物,该技术需要使用很大的交变电流,从而产生显著的热效应,既影响熔体的温度分布,又导致能量的利用率降低,同时大交变电流易使熔体产生紊流,引起已分离的夹杂物重新卷入熔体,减弱净化效果。

图3 交变电流和交变磁场去除夹杂物的机理[3]
Fig.3 The principle of inclusion separation by alternating current and alternating magnetic field[3]

交变磁场法是El-Kaddah 等[26]提出的电磁分离方案,他们成功将Al2O3 颗粒从铝熔体中分离,其原理与交变电流类似,如图3(b)所示。 此外,高频磁场的不均匀性会使金属熔体产生扰动, 使夹杂物的分离机制复杂化。 交变磁场是金属熔体电磁场净化方案中最方便实施的一种,应用前景良好。

3.3 行波磁场

基于Maxwell 方程,田中佳子等[34]首先提出行波磁场净化技术。 行波磁场是由直线电机定子提供,磁场向一侧移动,如图4 所示[35]。 多根陶瓷细管置于移动磁场中,流入陶瓷管中的液态金属相互连接形成回路。 其作用原理为在行波磁场作用下液态金属内部产生感生电流,该电流使液态金属受到一个与磁场移动方向相同的电磁力,而非金属夹杂物则受到反向力的作用反向迁移,从而实现夹杂物分离[3]。 该方案能像正交直流电流+稳恒磁场方案那样获得单向力的作用,但该技术磁场分布的不均匀性要比其他磁场大,紊流的现象更容易发生。 因此,必须采用有效的手段来抑制紊流的产生才能使其广泛应用于工业。

图4 行波磁场去除夹杂物的原理图[35]
Fig.4 The principle of inclusion separation by travelling electromagnetic field[35]

3.4 旋转磁场

基于三相电机中定转子原理, 在发生装置周围等角度布置3 组线圈,并在相邻线圈内通入相位差为60°的三相交流电,即可生成旋转磁场[36],如图5所示[37]。 该技术是通过旋转的电磁力驱动金属熔体做圆周运动,依靠夹杂物和熔体之间的密度差而产生离心力来实现夹杂物的去除。 Miki 等[37]在研究旋转磁场作用下Al2O3 颗粒的分布时, 证实了颗粒在离心力的作用下发生定向运动,同时相互碰撞形成较大颗粒团簇,而团簇容易上浮至表面而被有效分离。 于少君[8]通过数值模拟研究表明,在施加旋转磁场后,铸锭横截面上的电磁力呈中心向边缘逐渐增大的旋转力场分布,纵截面上的电磁力由中部向两端逐渐减小,且这种不均匀分布的电磁力会使熔体内部产生二次环流。 当磁场作用时间为2 min,电流强度由12 A 增大到36 A 时, 全局流速与颗粒速度之间的差值由1.299×10-2 m/s 增加至6.650×10-2 m/s。Al2O3 颗粒在离心运动、速度差和二次环流的共同作用下趋于向熔体上部团聚。 旋转磁场可去除与金属熔体电导率差异小的夹杂物,且无需使用电极,避免了因电极造成熔体污染,但电流过大时容易产生紊流。

图5 旋转磁场技术装置图与旋转磁场产生示意图[37]
Fig.5 The schematic diagram of the set-up of the rotating magnetic field separation technology and the generation of the rotating magnetic field[37]

3.5 复合磁场

上述几种电磁技术方案都各有优缺点, 因此将多种方案组合,结合各方案的优点来实现非金属夹杂物的有效分离是一种合理的技术思路。

3.5.1 交变磁场-交变电流

交变电流或磁场不需要使用电极, 可以避免电极对熔体的污染,但只依靠交变电流感生交变磁场或交变磁场感生交变电流,再利用他们之间的相互作用所产生的电磁力相对较弱。 Patel 等[39]理论分析表明,将磁场和电流由两套设备产生,并把交变电流和交变磁场之间的相位调整为同相或较小相位差, 就可获取强大的单向电磁体积力。 但该方法在金属熔体净化方面的应用鲜有报道。

3.5.2 交变电流-稳恒磁场(电磁振荡)

该技术是对金属熔体同时施加稳恒磁场和与磁场垂直的交流电场,从而产生周期性变化的电磁力,驱使熔体做周期性往复运动,即产生电磁振荡,其原理图如图6 所示。 Han 等[40]通过实验证实了电磁振荡对过共晶铝硅合金中初生硅碰撞聚合的有效促进作用,且随着电流和磁场强度的增大这种聚合现象变得更加显著。 刘伟等[2,41]通过流场数值模拟并结合湍流碰撞模型,研究了电磁振荡作用下金属熔体内夹杂物的碰撞聚合规律和夹杂物的生长规律。 研究表明,电磁振荡虽然不能引起颗粒的定向移动,但可以有效促进颗粒碰撞聚合成较大尺寸的团簇。 这些大尺寸团簇更容易上浮, 从而更容易得到去除。电磁振荡技术采用非接触方式作用于熔体,并且适用于大规模处理,较传统的机械或超声振荡具有特定的优势。

图6 电磁振荡原理图[31]
Fig.6 The principle of electromagnetic oscillation[31]

3.5.3 行波磁场-旋转磁场

行波磁场-旋转复合磁场装置结构, 如图7 所示。 Stiller 等[42]通过数值模拟研究了行波磁场-旋转复合磁场的夹杂物去除效果。研究发现,当行波磁场和旋转磁场以不同频率叠加时,两种磁场只是简单叠加而没有相互作用,因此产生的熔体流动模式与旋转磁场单独作用时相似; 当两者以相同频率叠加时,两种磁场会发生相互作用,并产生一个附加场,此时金属液的流动形态是沿容器底部到顶部对角线方向延伸的扭曲的涡流运动,有利于夹杂物的分离。

图7 行波磁场-旋转复合磁场结构示意图和数值建模图[2,23]
Fig.7 The schematic diagram of the structure of travelling-rotating combined magnetic field and numerical modeling[2,23]

He 等[43]通过实验研究了该复合磁场作用下Al-Si-Cu 合金析出的初晶硅颗粒的运动行为。 实验结果表明, 复合磁场的净化效率明显高于单一旋转或行波磁场的夹杂物的净化效率。 在行波磁场作用下,金属熔体会发生剧烈扰动,形成强烈的湍流,加剧内部硅颗粒之间的碰撞。 密度较大的初生硅颗粒很快在旋转磁场离心作用下,运动到熔体周围;密度较小的初生硅颗粒则被旋转磁场驱动向熔体中心移动, 之后在行波磁场产生的上下金属流体的运输作用下,被带到熔体顶部而实现分离。 邱乐园[2]通过数值模拟也再次证实了该复合磁场对夹杂物分离的有效性, 并研究了分离器形状对夹杂物分布和净化效率的影响规律。

3.6 不同电磁净化技术对比

电磁净化技术相对于传统夹杂物去除技术具有以下优点[1,31]

(1)高效,对微米级固态、液态夹杂都有效果。 电磁净化技术是利用金属与非金属夹杂物的电导率不同来实现非金属夹杂物的分离。 由于两者的电导率一般相差很大, 因此该技术可对那些密度与熔体接近而靠沉淀或上浮方法很难去除的微细夹杂物实现有效分离;电磁场是一种连续场,过滤密度大,且理论上对固、液、气3 种夹杂都有去除效果;熔体中的颗粒即使电导率、密度相同,若形状不同也可通过该技术实现分离。

(2)清洁,无需使用氯化物或氟化物熔盐。

(3)易调节,只需调节电场和磁场的方向和强度。

(4)避免外界对金属液污染,电磁力是无接触力。

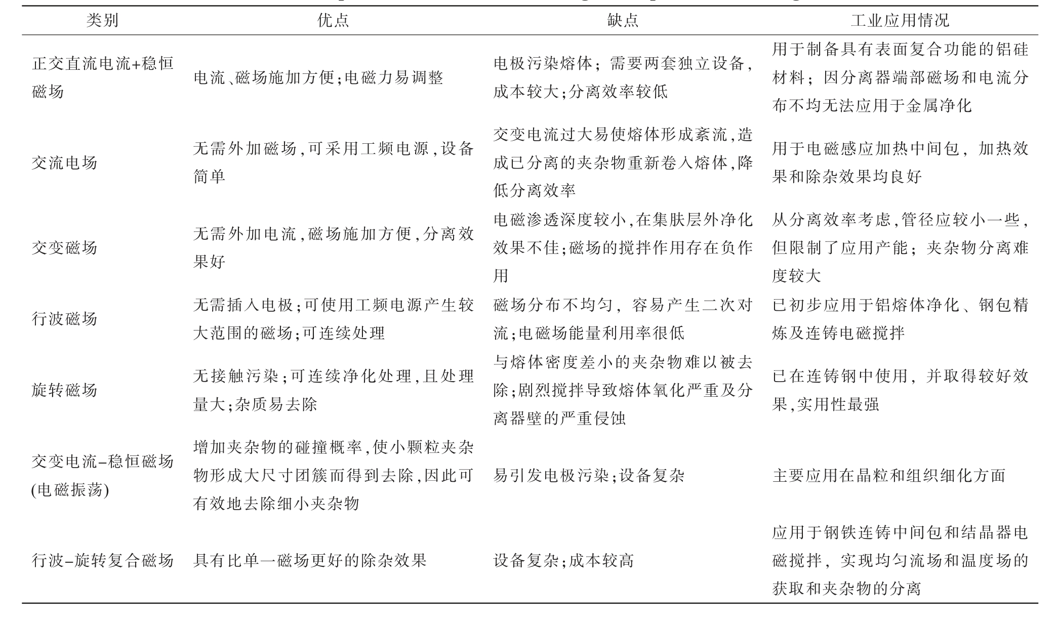
各种电磁净化技术都有各自特点, 具体如表5所示。

表5 各种电磁净化技术对比[1,23]
Tab.5 The comparison of different electromagnetic separation technologies[1,23]

类别优点缺点工业应用情况正交直流电流+稳恒用于制备具有表面复合功能的铝硅材料; 因分离器端部磁场和电流分布不均无法应用于金属净化交流电场无需外加磁场,可采用工频电源,设备简单磁场电流、磁场施加方便;电磁力易调整电极污染熔体; 需要两套独立设备,成本较大;分离效率较低交变电流过大易使熔体形成紊流,造成已分离的夹杂物重新卷入熔体,降低分离效率用于电磁感应加热中间包, 加热效果和除杂效果均良好从分离效率考虑,管径应较小一些,但限制了应用产能; 夹杂物分离难度较大行波磁场无需插入电极;可使用工频电源产生较大范围的磁场;可连续处理交变磁场无需外加电流,磁场施加方便,分离效果好电磁渗透深度较小,在集肤层外净化效果不佳;磁场的搅拌作用存在负作用已初步应用于铝熔体净化、 钢包精炼及连铸电磁搅拌旋转磁场无接触污染;可连续净化处理,且处理量大;杂质易去除磁场分布不均匀, 容易产生二次对流;电磁场能量利用率很低与熔体密度差小的夹杂物难以被去除;剧烈搅拌导致熔体氧化严重及分离器壁的严重侵蚀已在连铸钢中使用, 并取得较好效果,实用性最强交变电流-稳恒磁场(电磁振荡)增加夹杂物的碰撞概率,使小颗粒夹杂物形成大尺寸团簇而得到去除,因此可有效地去除细小夹杂物易引发电极污染;设备复杂主要应用在晶粒和组织细化方面行波-旋转复合磁场 具有比单一磁场更好的除杂效果设备复杂;成本较高应用于钢铁连铸中间包和结晶器电磁搅拌, 实现均匀流场和温度场的获取和夹杂物的分离

张立峰等[29]对电磁过滤成本进行了核算,结果表明,通过电磁净化技术净化1 t 金属熔体的成本大约1.28 美元,可能高于其他传统净化技术,但考虑电磁净化技术能使90%的微米级夹杂物颗粒得到去除以及上述优点,电磁净化技术仍具有较大优势。此外, 近年来电磁净化技术在废硅回收领域也得到了重要应用,研究表明该技术对硅熔体中碳化硅、铁等有害夹杂物的去除效果显著[44-48]

4 电磁净化效率影响因素

(1)分离管半径/集肤层深度(a/δ) 交变磁场的不均匀性易引起熔体二次扰流的产生, 这对夹杂的分离有两方面的影响:一方面,二次扰流使已分离的夹杂物重新卷入熔体,减弱净化效果;另一方面,剧烈的扰流又能将熔体内部的夹杂物颗粒输送至熔体表面的集肤层中,有助于夹杂物的分离(集肤层内的电磁力对夹杂物的去除能力强)。 因此,a/δ 的比值应综合考虑电磁力的作用范围、集肤效应及二次扰流。目前研究所得的结论是[32]:对于不同尺寸的夹杂物,当a/δ 约为2 时,效率均最大;而且夹杂物的尺寸越大,可应用的频率范围越宽。

(2)电磁力作用时间 夹杂物的运动方向垂直于熔体的流动方向,所以夹杂物的运动距离与熔体的流速呈相反关系。 增加分离管管长或者降低熔体流速(等效于延长电磁力作用时间),可以使夹杂物有充分的时间到达管壁,从而提高净化效率。

(3)磁感应强度大小 对于交流电感生磁场,电流密度越大,磁感应强度越大,分离效率越高。 李克等[49]指出,较高的磁感应强度是实现夹杂物高效分离的前提,尤其在分离器管径和a/δ 增大后,必须增大磁感应强度才能实现夹杂物的分离。

(4)分离器界面形状 熔体内部紊流的强弱严重影响着夹杂物颗粒的迁移行, 而管道的截面形状对紊流的强弱又有很大的影响。在外部磁感应强度、内部感生电流一致的情况下,截面积相同的圆形、矩形及三角形分离器内金属熔体所受的平均电磁体积力相等, 而金属熔体与分离器接触的内表面积之比为S ∶S ∶S 三角=3.54∶4.00∶4.56,即矩形和三角形管与熔体的接触面积较圆形管的高14%~24%。 钟云波[3]研究表明,在截面积相等时,采用等边三角形管的去除效率比采用矩形管的去除效率高; 在获取相等的夹杂物去除效率时, 使用三角形管所需的磁场强度更小, 主要原因是较大的管道与熔体接触面积有利于减弱紊流的形成,抑制二次扰流的产生。

(5)夹杂物的大小、状态和取向 夹杂物的分离不仅与其粒径有关, 随着夹杂物的粒径的增大而增加[50],而且还与夹杂的形状和取向有关。对于形状趋于针状或圆盘状的夹杂物趋, 取向对其所受的电磁斥力的影响显著。当夹杂物的主轴在磁场方向较多,而在电磁力方向较少时,夹杂物所受电磁力较弱。也就是说, 夹杂物在电磁挤压力方向上的横截面积越小时,其单位体积所受的分离力越小。 因此,一般情况下,越不规则的夹杂物受到的分离力越小,分离效率越低。 Ozernykh 等[51]通过数值模拟研究了夹杂物的纵横比与电导率对所受电磁力的影响。研究发现,对于高电导率(大于熔体)的夹杂物,当夹杂物的主轴平行于电流方向时,夹杂物所受力最大,且所受力的大小随纵横比的增加而增加,而对于低电导率(小于熔体)的夹杂物受力情况则相反。

5 结论与展望

电磁净化是一种新型、高效、绿色的金属熔体净化技术,在金属提纯、金属回收、新材料开发等领域具有重大的应用价值, 是发展我国高品质金属材料的关键基础技术。 为进一步推动该技术更好地服务我国现代工业,以下几方面内容需要重点研究:

(1)如何把聚集在管壁附近的夹杂物与熔体及时分离,避免已分离的夹杂物重新被卷入熔体。

(2)如何减弱不均匀的磁场及电磁力在金属熔体中产生紊流, 从而降低紊流对夹杂物去除效率的影响程度,如通过磁场或电场优化设计、开发新型过滤器等方法来实现。

(3)如何减弱电磁场产生的焦耳热对夹杂物分离的影响,电磁场会产生很大的焦耳热,从而改变液态金属中的温度分布, 使金属流体产生热对流等复杂现象。

(4)如何减弱非金属夹杂物与壁面耐火材料之间的相互作用对后续净化过程的影响。

(5)通过数值模拟联合实验去研究不同电磁净化技术和不同形状过滤器内部熔体流场、 温度场以及夹杂物运动分布的规律。

参考文献:

[1] 郭庆涛.金属熔体高频电磁净化的研究[D].大连: 大连理工大学,2007.

[2] 邱乐园. 电磁作用下熔体非金属颗粒运动行为的数值模拟研究[D].北京:清华大学,2013.

[3] 钟云波. 电磁力场作用下液态金属中非金属颗粒迁移规律及其应用研究[D].上海:上海大学,2000.

[4] 郄亚娜,王岩,李丽丽,等. 钢中非金属夹杂物控制技术发展现状及展望[J].特种铸造及有色合金,2020,40(4):373-378.

[5] MARUYAMA A, IWAI K. Rising behavior of an inclusion in a molten steel under A.C.magnetic field imposition[J].Tetsu-to-Hagane,2017,103(9):499-507.

[6] 陈开来. 液态钢中夹杂物的聚并行为研究[D]. 兰州:兰州大学,2019.

[7] 刘威.钢中非金属夹杂物界面去除过程微观模型研究[D]. 北京:北京科技大学,2019.

[8] 于少君. 旋转磁场作用下铝熔体中夹杂物运动行为研究[D].大连:大连理工大学,2019.

[9] 张昌兵. 铝熔体EMF 在线电磁净化技术及设备[C]// 中国铝加工产业年度大会论文集. 佛山: 中国有色金属加工协会,2018.337-342.

[10] 孙迪.铝熔体除铁研究[D].大连:大连理工大学,2010.

[11] 张宇博,刘俞伯,于少君,等. 旋转磁场对铝熔体中Al2O3 颗粒的运动行为影响[C]//第五届全国电磁冶金与强磁场材料科学年会论文集. 重庆: 中国金属学会电磁冶金与强磁场材料科学分会,2020.32-37.

[12] 杨骁军. 对铝合金铸锭生产中熔体净化探讨[J]. 现代制造技术与装备,2019(6):163-165.

[13] 何向问.铝熔体在线电磁过滤技术及设备[J].有色金属加工,2018,47(5):34-36.

[14] 喻兵,贾征,李又佳,等. 镁合金熔体净化技术研究进展[J]. 铸造技术,2021,42(7):635-650.

[15] 孔德强.镁合金熔体纯化工艺研究[D].重庆:重庆大学,2014.

[16] 贾征,付丽,宋婷婷,等. 铜合金熔体除气技术研究进展[J]. 铸造技术,2020,41(4):394-404.

[17] 蔡艳秀, 李作光. 铸造铝合金中的夹杂物[J]. 中国物质再生,1995,7:9-11.

[18] 耿振伟.抚钢30t 电炉—炉外精炼工艺优化研究[D]. 沈阳:东北大学,2010.

[19] 张连兵. 复合脱氧工艺对钢中夹杂物形成及去除的影响[D].沈阳:东北大学,2018.

[20] ANDRES U.Magnetohydrodynamic and magnetohydrostatic separation-A new prospect for mineral separation in the magnetic field[J].Minerals Science and Engineering.1975,7(2):99-109.

[21] KOLIN A. An Electromagnetic phenomenon involving migration of neutral particles[J].Science,1953,117:134-137.

[22] LEENOV D,KOLIN A. Theory of electromagnetophoresis.I.Magnetohydrodynamic forces experienced by spherical and symmetrically orientedcylindricalparticles[J].The Journal of Chemical Physics,1954,22:683-688.

[23] 张成博,岳强,张龙,等. 金属电磁净化技术的研究进展[J]. 铸造技术,2017,38(8):1781-1785.

[24] 许广济,金玉嘉,刘光林,等. 影响铝熔体电磁净化效果因素的分析[J].铸造技术,2006,27(6):629-632.

[25] El-KADDAH N.A Comprehensive mathematical model of electromagnetic separation of inclusion in molten metals[C]//IEEE on Industrial Applications. USA: Pittsburgh, PA, IEEE, 1988. 1162-1167.

[26] El-KADDAH N, PATEL A D, NATARAJAN T T. The electromagnetic filtration of molten aluminum using an induced-current separator[J].JOM,1995,47:46-49.

[27] El-KADDAH N.Apparatus and a method for improved filtration of inclusions from molten metal[P].U.S.Patent,US-4909836-A,1990-03-20.

[28] VIVES C,RICOU R.Liquid-Solid separation in a molten metal by a stationary electromagnetic field[C]//Progress in Astronautics and Aeronautics. USA: American Institute of Aeronautics and Astronautics,1983.387-401.

[29] MARTY P,ALEMANY A,RICOU C,et al.Pressure and velocity distribution around an obstacle immersed in liquid metal subjected to electromagnetic forces [C]//Progress in Astronautics and Aeronautics.USA:American Institute of Aeronautics and Astronautics,1983.402-413.

[30] SELLIER A.Migration of an insulating particle under the action of uniform ambient electric and magnetic fields. Part 2. Boundary formulation and ellipsoidal particles[J].Journal of Fluid Mechanics,2003,488:335-353.

[31] ZHANG L F,WANG S Q,DONG A P,et al.Application of electromagnetic(EM)separation technology to metal refining processes:A Review[J].Metallurgical and Materials Transactions B,2014,45(6):2153-2185.

[32] FLEMINGS M C,关玉龙,屠宝洪,等. 凝固过程[M]. 北京:冶金工业出版社,1982.

[33] TANIGUCHI S, BRIMACOMBE J K. Theoretical study on the separation of inclusion particles by pinch force from liquid steel flowing in a circular pipe[J]. Tetsu-to-Hagane,1994,80(1):24-28.

[34] TANAKA Y,SASSA K,IWAI K,et al.Separation of non-metallic inclusions from molten metal using traveling magnetic field[J].Tetsu-to-Hagane,1995,81(12):1120-1125.

[35] 管学峰.铝熔体电磁净化工业装置的磁场仿真与优化[D]. 上海:上海交通大学,2013.

[36] DAVIDSON P A,BOYSAN F E.Oscillatory recirculation induced by intermittent rotary magnetic stirring[J].Ironmaking&Steelmaking,1991,18(4):245-252.

[37] 刘洪昌,李秋书,张炎,等. 金属电磁净化技术的发展与应用[J].山西冶金,2014,148(2):4-6.

[38] MIKI Y,KITAOKA H,SAFURAYA T,et al.Mechanism for separating inclusions from molten steel stirred with a rotating magnetic field[J].ISIJ International,1992,32:142-149.

[39] PATEL A D, EI-KADDAH N. On the theory of electromagnetic separation in alternating electromagnetic fields[C]//International Symposium on Electromagnetic Processing of Materials. USA:IOP Publishing Ltd.,1994.115-120.

[40] HAN Y C,LI Q L,LIU W,et al.Communication effect of electromagnetic vibration on the agglomeration behavior of primary silicon in hypereutectic Al-Si alloy[J]. Metallurgical and Materials Transactions A,2012,43(5):1400-1404.

[41] 刘伟,邱乐园,王震宏,等. 电磁振荡中金属熔体颗粒聚合行为的模拟[J].清华大学学报(自然科学版),2013,53:573-577.

[42] STILLER J, KOAL K. A numerical study of the turbulent flow driven by rotating and travelling magnetic fields in a cylindrical cavity[J].Journal of Turbulence,2009,10:N44.

[43] HE Y J, LI Q L, LIU W. Separating effect of a novel combined magnetic field on inclusions in molten aluminum alloy[J]. Metallurgical and Materials Transactions B,2012,43(5):1149-1155.

[44] GU H Z, CAO J, WU J J, et al. Recovery of Ti-bearing blast furnace slag and diamond wire saw silicon powder waste by alloying and electromagnetic separation technique[J]. Journal of Cleaner Production,2022,359:132080.

[45] LI P T,LIN M,TONG S H,et al.Recycling of silicon scraps by directional solidification coupled with alternating electromagnetic field and its electrical property[J].Solar Energy Materials and Solar Cells,2020,211:110540.

[46] JIANG D C,LI X,QIN S Q,et al.Separation of SiC from Si by addition of Al with electromagnetic induction melting[J].Journal of Alloys and Compounds,2020,835:155310.

[47] ZHOU Q, WEN J H, WU J J, et al. Recovery and purification of metallic silicon from waste silicon slag in electromagnetic induction furnace by slag refining method[J].Journal of Cleaner Production,2019,229:1335-1341.

[48] JIANG D C,QIN S Q,LI P T,et al.Electromagnetic separation of silicon carbide inclusions with aluminum penetration in silicon by imposition of supersonic frequency magnetic field[J]. Journal of Cleaner Production,2017,145:45-49.

[49] 李克,孙宝德,李天晓,等. 利用高频磁场分离Al 熔体中的非金属夹杂[J].金属学报,2001,37(4):405-410.

[50] 翟秀静,范立志,孙中棋,等. 电磁分离铝熔体中不同粒径夹杂颗粒的研究[J].分子科学学报,2001,17(1):23-26.

[51] OZERNYKH V S,KOLESNICHENKO I V.The Action of an electromagnetic force on an elongated inclusion in an electrically conductive liquid [C]//XXII Winter School on Continuous Media Mechanics (WSCMM 2021)-Journal of Physics: Conference Series.Perm,Russia:IOP Publishing,2021.1-6.

Research Progress of Molten Metal Electromagnetic Separation Technology

ZHANG Xiaoxin1,2,WANG Jiang1,2,REN Zhongming1,2
(1. State Key Laboratory of Advanced Special Steels, Shanghai University, Shanghai 200444, China; 2. School of Materials Science and Engineering,Shanghai University,Shanghai 200444,China)

Abstract: Electromagnetic separation technology is a new molten metal purification technology, which is based on the unequal electromagnetic forces exerted on the molten metal and non-metallic inclusions in electromagnetic field due to the difference of their electric conductivities. This paper introduced the state of the art of the electromagnetic separation technology at home and abroad, making a comprehensive analysis and comparison regarding to the traditional molten metal separation technology, the types and features of the common inclusions in molten metals, the principle and classification of the electromagnetic separation technology and the factors affecting the separation efficiency. The future development directions of the electromagnetic separation technology were proposed in the end.

Key words:electromagnetic purification; electromagnetic separation; inclusion; non-metallic inclusion; molten metal

中图分类号:TG115.21+3.3

文献标识码:A

文章编号:1000-8365(2022)09-0761-09

DOI:10.16410/j.issn1000-8365.2022.09.006

收稿日期:2022-07-08

基金项目:国家科技重大专项(J2019-VI-0023-0140);国家自然科学基金(52127807);上海市科委“扬帆计划”(21YF141 3000),上海市科委基础研究项目(20511107700,205111 07700);上海青年科技启明星计划(20QA1403800);上海市教委曙光学者计划(20SG42)

作者简介:张小新(1990—),博士,副教授.研究方向:高纯金属制备、金属熔体净化、单晶高温合金叶片制备等研究.电话:02166135623,Email:zhangxiaoxin@shu.edu.cn

通讯作者:王 江(1985—),博士,教授.研究方向:磁场控制金属凝固过程及其可视化研究、磁场下增材制造、单晶高温合金叶片制备等研究.电话:02166138061,Email:jiangwang@i.shu.edu.cn